设为首页
|
加入收藏
网站首页
机构概况
廉政园地
新闻动态
通知公告
项目介绍
下载中心
政策法规
联系我们
当前位置:
首页
>>
机构概况
>
财务审计报告
> 正文
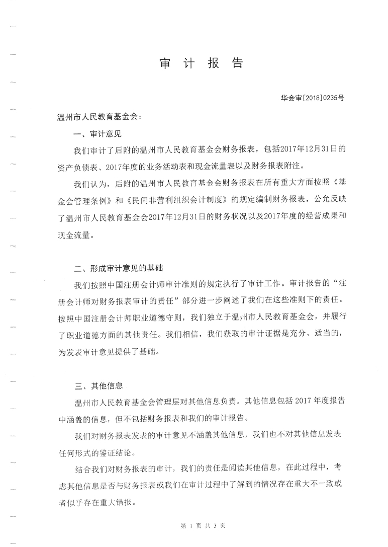
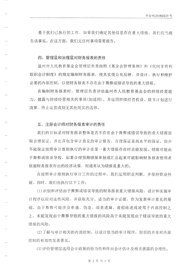
2017年度财务审计报告
发布日期:
2018/10/26 16:57:09
点击量:
15464
来源:
字体:
大
中
小
打印本页
回到顶部
版权所有 @ 温州市人民教育基金会 温州市鹿城区市府路490号1701室 Copyright 2014 .COM All Rights Resrved. E-mail:
wzjyjjh@163.com
wzjyjjh@qq.com
电话:057788630501 传真057788636952
浙ICP备14011753号-1
技术支持:温州市教育网络工程有限公司